近年来,我国儿童青少年肥胖问题日益突出。《中国居民营养与慢性病状况报告(2020年)》显示,6~17岁儿童青少年肥胖率已达7.9%,而40年前这一数字仅为0.2%。肥胖不仅影响孩子的运动能力和外观,更会引发心血管、内分泌、呼吸等多系统问题,甚至延续至成年,增加慢性病风险。
为应对这一问题,国家卫生健康委发布了《儿童青少年肥胖食养指南(2024年版)》,旨在通过科学饮食和健康生活方式,帮助孩子远离肥胖,健康成长。
一、“小胖墩”的鉴别标准:如何判断是否肥胖?
2~5岁:参考《7岁以下儿童生长标准》,通过“身高体重”或“年龄BMI”判断。
6~17岁:使用BMI(身体质量指数)判断,超过相应年龄、性别的“超重”或“肥胖”界值即为异常。
中心型肥胖:可通过腰围或“腰围/身高比”判断,男童>0.48、女童>0.46需警惕。
二、“小胖墩”们的饮食应该注意哪些方面?
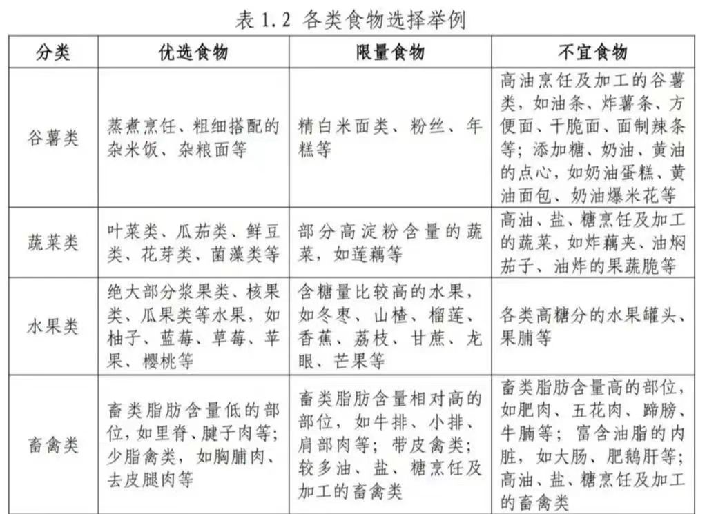
养成健康饮食行为是预防和控制儿童青少年肥胖的重要途径。偏食、过食等不健康的饮食行为,易导致儿童青少年脾胃功能受损,运化失常,痰湿停聚,增加肥胖风险。
依据儿童青少年的生长发育特点和平衡膳食原则,儿童青少年食物选择应多样化,注意荤素搭配、粗细搭配和色彩搭配;保证鱼、禽、蛋、瘦肉、奶及奶制品、大豆及其制品、全谷物和蔬菜摄入的同时,优先选择能量较低、微量营养素密度较高和血糖生成指数较低的食物。

1.适量性
每日摄入的食物要适量,根据儿童青少年生长发育及身体活动水平进行适当调整。以下是不同年龄段正常体重儿童青少年每天各类食物建议摄入量及中等强度身体活动水平的能量需要量:

2.可及性
确保食材新鲜和容易获得。在同类食物中,优先选择更新鲜、更经济的食物。
3.适宜性
儿童青少年要做到不挑食偏食、不暴饮暴食,细嚼慢咽。进餐结束,立即离开餐桌。一日三餐应定时定量,用餐时长适宜,早餐约20分钟,午餐或晚餐约30分钟;控制每餐膳食总能量的摄入,晚上9点以后尽可能不进食。
儿童青少年要合理安排三餐,强调吃好早餐,早餐、午餐、晚餐提供的能量应分别占全天总量的 25%~30%、35%~40%、30%~35%。肥胖儿童青少年进餐时建议先吃蔬菜,然后吃鱼禽肉蛋及豆类,最后吃谷薯类
选择能力较低、微量营养素密度较高和血糖生成指数较低的食物,少吃高油、高盐、高糖及能量密度较高的食物。零食提供的能量不超过每日总能量的10%。不喝含糖饮料,足量饮用清洁卫生的白水,少量多次。
尽量在家就餐,在外就餐也要注重食物多样、合理搭配,保证适量的新鲜蔬菜、全谷物和杂豆摄入,控制动物性食物、油炸食品、甜食和饮料摄入。

来源:广州市中小学卫生健康促进中心